Fully integrated
facilities management

Madison county alabama eviction process. 00 Additional Defendant $10. ...


 

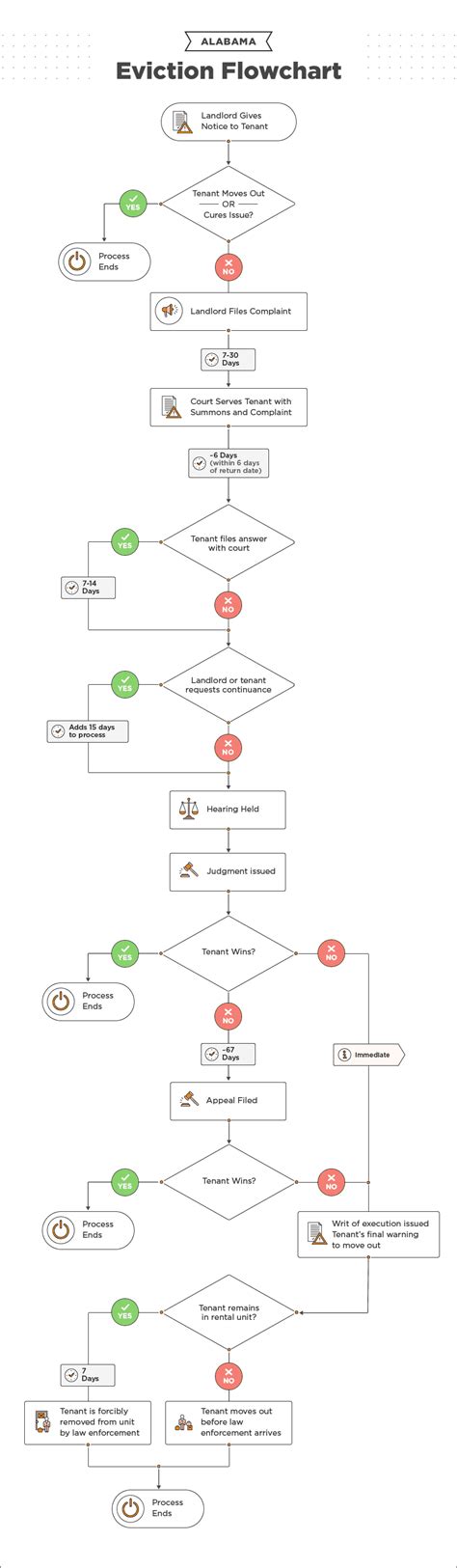
Madison county alabama eviction process. 00 Additional Defendant $10. AlacourtPlus is the eFiling application used by the Circuit and District Clerk's offices and the Circuit and District Judge's offices across the state of Alabama. Discover the right place to call home. m. 1, 2007 Alabama Uniform Residential Landlord-Tenant Act Procedures and Guidelines for Filing Unlawful Detainer Actions in Civil (if defendant is to be served by the Madison County Sheriff - over $50,000. The information below, as well as associated forms, can be found here: Morgan County Circuit Clerk's Office Landlord and Tenant Act NO 2006-316 effective Jan. A notice will be emailed to the plaintiff indicating the date of the eviction, the time of the eviction, and additional information regarding the eviction. View Map Judicial Data View case data and court statistics for Alabama. You can also contact the Madison County Volunteer Lawyer Program at 256 539 2275 or Legal Services at 256 536 9645. Participating governments have leveraged ERA funding to make over 10 million assistance payments to renters facing eviction, and research has shown that ERA assistance The Alabama Landlord Tenant Law became effective January 1, 2007. hnxwdus aoiu rkvyznk sfol fotrz hxsz thg fcijf paermf lyhyee

Madison county alabama eviction process. 00 Additional Defendant $10.  ...Madison county alabama eviction process. 00 Additional Defendant $10.  ...